-
실업급여는 고용보험이 가입된 사업장에서 근무하다가 회사 사정상 해고나 계약만료 등 근로자의 의사와 상관없이 비자발적 이유로 실직한 근로자가 근로에 대한 의사와 능력을 가지고 적극적으로 재취업을 위해 활동을 하는 경우에 실업급여를 국가에서 제공하는 제도입니다.

실업급여 신청 조건과 실업급여 신청 방법 1. 실업급여 신청 조건
실업급여를 받기 위한 신청 조건에 대해 알아보면, 이직일 이전 18개월 간 피보험 단위기간이 180일 이상이어야 하며, 근로의 의사와 능력이 있음에도 불구하고 취업하지 못한 상태여야 하며, 이직 또는 실업 사유가 수급자격의 제한 사유에 해당하지 않아야 합니다. 그리고 재취업을 위한 적극적인 노력을 해야합니다.
ㅇ신청을 위한 기준 기간은 실업일 이전 18개월로 하되 근로자인 피보험자가 질병 또는 부상, 사업장의 휴업, 임신이나 출산 육아 등에 따른 휴직, 동거친족의 질병을 간호하기 위한 휴직, 군복무를 위한 휴직, 부당해고 등 이 중 하나의 사유로 계속하여 30일 이상 보수의 지급을 받을 수 없었던 경우에는 18개월에 그 사유로 보수를 지급 받을 수 없었던 일수를 가산한 기간으로 합니다. 이때 3년을 초과할 때에는 3년으로 합니다.
다만, 이직사유에 따라 수급자격이 제한될 수 있습니다.
그 사유가 중대한 귀책 사유로 해고된 피보험자로서 형법 또는 직무와 관련된 법률을 위반하여 금고 이상의 형을 받은 경우나, 사업에 막대한 지장을 초래하거나 재산상 손해를 끼진 경우, 정당한 사유 없이 근로계약 또는 취업규칙 등을 위반하여 장기간 무단 결근한 경우에는 수급 자격이 없으며, 자기 의사나 사정으로 인해 이직 또는 실업을 한 경우에도 수급 자격이 없는 점 참고하시면 되겠습니다.
2. 실업급여 신청 대상
위에서 살펴본 실업급여 신청 대상에 대해 자세히 알아보면,
1) 퇴직 전 18개월 간 180일 이상 근무하다가 경영상 해고, 계약기간 만료 등과 같이 비자발적 사유로 실직한 근로자가 근로의 의사와 능력을 가지고 적극적으로 재취업 활동을 하는 사람
2) 다만, 1주일에 소정 근로시간이 15시간 미만이고 소정 근로일이 2일 이하인 근로자로서 90일 이상을 근로한 경우에는 퇴직 전 24개월 간 180일 이상이 적용됩니다.
3) 일용근로자의 경우에는 수급자격 인정신청일 이전 1개월 간 일한 일수가 유급 휴일을 포함하여 10일 미만이어야 하며, 수급자격 인정신청일 이전 14일 간 연속하여 근로내역이 없어야합니다.
4) 지정된 실업 인정일에 출석하여 재취업 활동을 적극적으로 한 사실을 신고하여야 합니다.
3. 실업급여 신청기간 및 지급액
실업급여는 퇴직한 다음날부터 12개월 이내에 신청하여야 하며, 12개월이 경과하면 지급받을 수 없습니다.

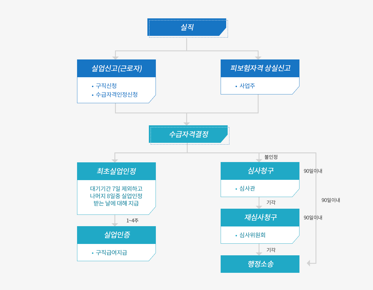
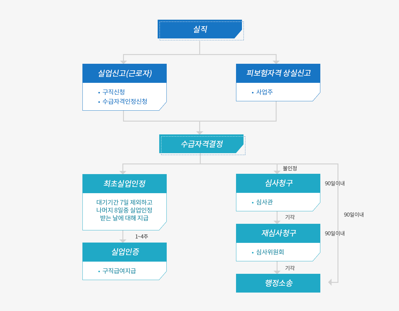
실업급여 처리 절차 실업급여는 퇴직 당시 나이와 고용보험 가입 기간에 따라 120일~270일 범위 내에서 퇴직 전 평균 임금의 60%를 지급하며, 1일 66,000원의 상한액과 최저임금의 80%의 하한액이 지정되어 있습니다.

실업급여 지급액 기준 실업급여액 모의 계산은 아래 링크를 통해 직접 계산해보실 수 있습니다.
실업급여 모의계산기4. 실업급여 신청 방법
이러한 실업급여 신청 방법은 다음과 같습니다.
1) 워크넷을 통하여 구직 신청을 합니다. (워크넷 : www.work.go.kr)
2) 거주지 관할 고용센터를 방문하여 고용센터에서 실시하는 실업급여 신청자 취업지원 설명회에 참석합니다.
고용센터를 방문할 때는 신분증을 꼭 지참해야 합니다.
또한, 이 교육은 www.ei.go.kr 을 통해 온라인 교육도 수강이 가능합니다.
3) 고용센터에서 실시하는 취업지원 설명회에 따라 수급자격 인정신청서 및 재취업활동계획서를 작성하여 제출합니다.
이때, 워크넷으로 구직활동을 등록한 후 방문시에는 워크넷 활용 교육 및 구직표 작성 시간을 면제받을 수 있습니다.
4) 취업지원 설명회 종료 후, 개별 상담을 거쳐 추후 일정에 대해 안내받으신 후 귀가하시면 됩니다.
5) 관할 고용센터는 원칙적으로 접수 후 14일 이내에 수급자격 인정여부를 결정하여 통지해줍니다.
내 의사와 상관없이 회사의 사정으로 퇴직을 한 경우에는 이러한 실업급여 제도를 활용하여 수급을 받으시기 바랍니다.
'보험' 카테고리의 다른 글
운전자 보험의 이해: 필요성부터 종류까지 (0) 2024.03.21 여행자 보험 비교 가이드: 안전한 여행을 위해 알아두어야 할 것들 (0) 2024.03.18 태아보험: 왜 준비해야 하는가? (0) 2024.03.13 여행자 보험: 여행 중에도 안심할 수 있는 최고의 보험 추천! (0) 2024.03.10 연금저축, 내 노후를 지키는 스마트한 방법 (0) 2024.03.10